首页
走进PA捕鱼
公司介绍
公司荣誉
厂房设备
成功案例
产品中心
新闻聚焦
公司新闻
行业新闻
PA捕鱼
消防排烟风机
混流风机
轴流风机
屋顶风机
其他风机
风机配件
86-575-82398008
138585399@qq.com
产品分类:
关键词:
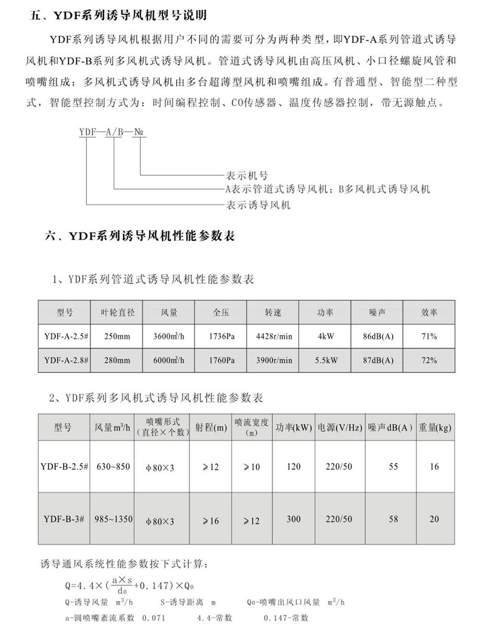
YDF诱导风机
产品详情
相关产品
HLF-6系列混流式风机箱
GXF、SJG系列斜流式风机
XBDZ壁式轴流风机
SDF隧道式轴流风机
在线咨询
联系留言
浙公网安备 33060402001049号
版权所有:浙江PA捕鱼风机有限公司 / 宁波PA捕鱼风机有限公司
136 0575 2827
周一至周日(AM9:00~PM8:00)
地址: 浙江省绍兴市上虞区梁湖街道工业园区皂李湖路88号
网站建设:中企动力 绍兴 SEO